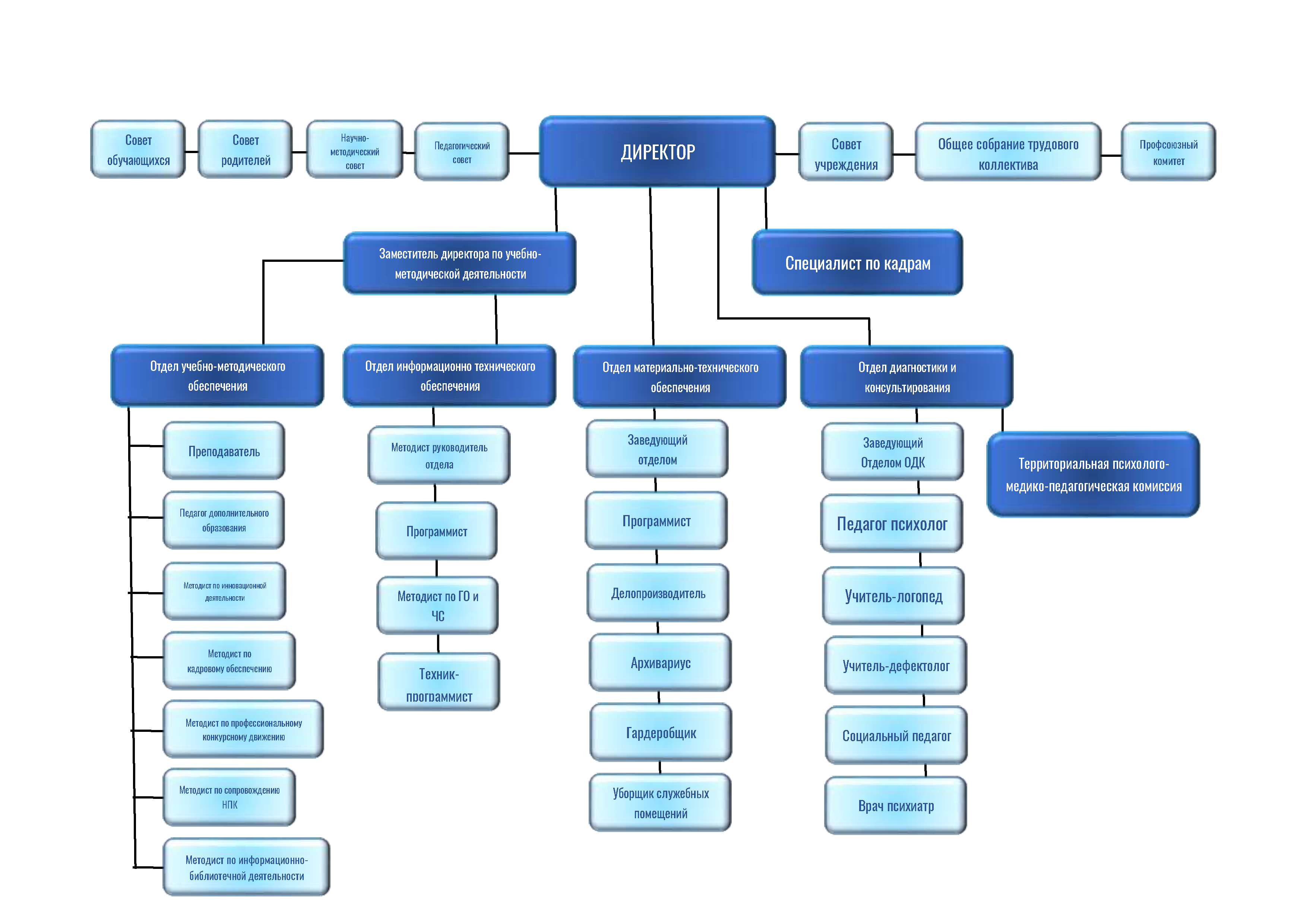
Структура МОУ ДПО
"Центр развития образования города Саянска"
| Директор | Бадулина Татьяна Алексеевна | 8 (39553) 54608 | Этот адрес электронной почты защищен от спам-ботов. У вас должен быть включен JavaScript для просмотра. |
| Учебно-методический отдел | Склянова Евгения Анатольевна | 8 (39553) 53242 | Этот адрес электронной почты защищен от спам-ботов. У вас должен быть включен JavaScript для просмотра. |
| Отдел информационно-технического обеспечения | Курек Анастасия Мнировна | 8 (39553) 55208 | Этот адрес электронной почты защищен от спам-ботов. У вас должен быть включен JavaScript для просмотра. |
| Отдел материально-технического обеспечения | Ковалева Татьяна Николаевна | 8 (39553) 54285 | Этот адрес электронной почты защищен от спам-ботов. У вас должен быть включен JavaScript для просмотра. |
| Отдел диагностики и консультирования | Батуева Людмила Викторовна | 89041257934 | Этот адрес электронной почты защищен от спам-ботов. У вас должен быть включен JavaScript для просмотра. |
Положение об учебно-методическом отделе
Положение об отделе информационно-технического обеспечения
Положение об отделе материально-технического обеспечения
Положение об отделе диагностики и консультирования
Положение о территориальной психолого-медико-педагогической комиссии
Положение об общем собрании работников учреждения
Положение о Педагогическом совете















